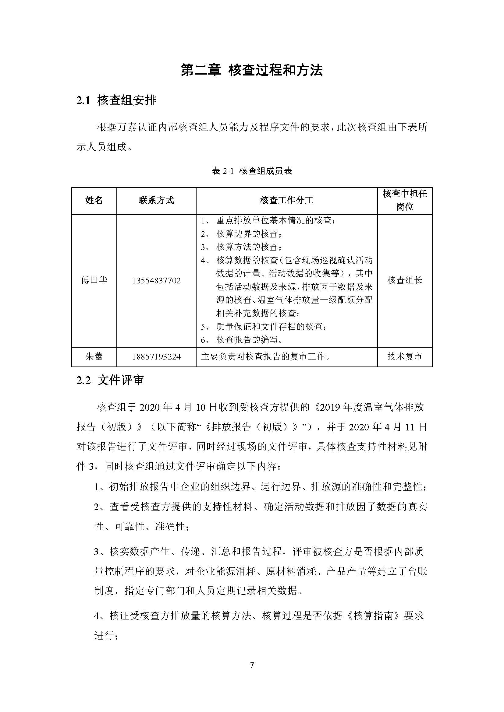
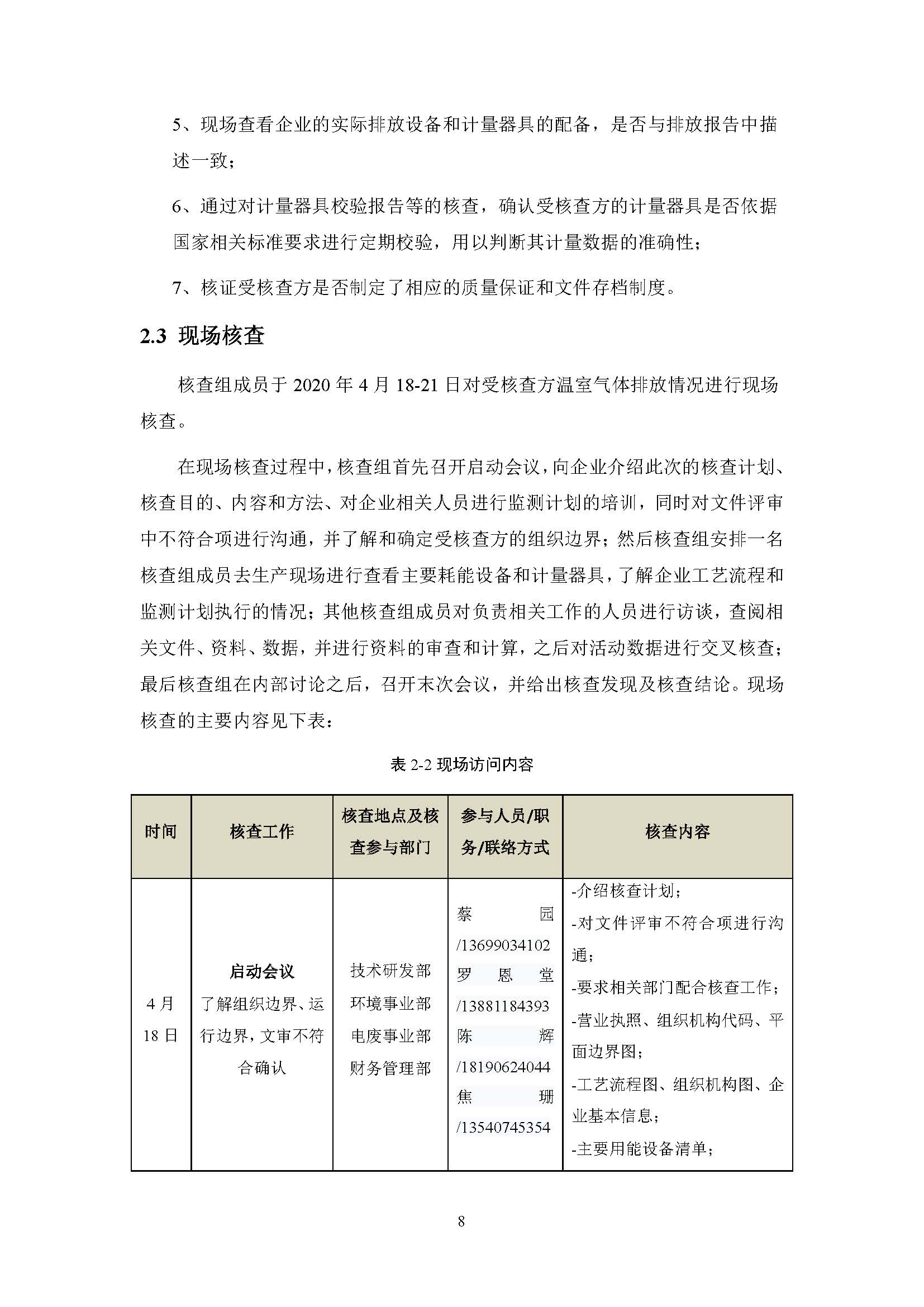
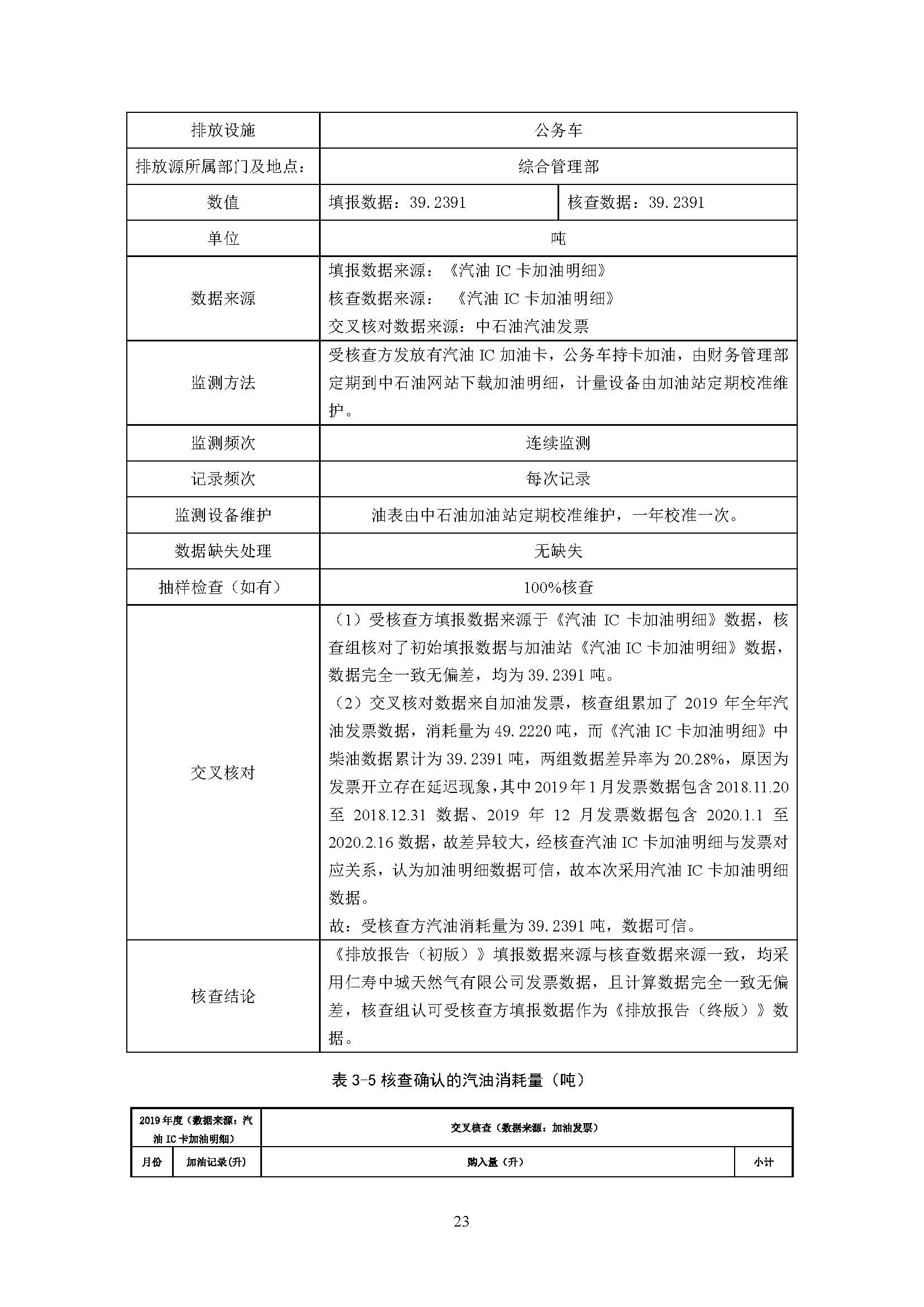
四川长虹格润环保科技股份有限公司2019年温室气体排放排查报告
- 分类:公示公告
- 来源:
- 发布时间:2020-05-12
- 访问量:
【概要描述】
四川长虹格润环保科技股份有限公司2019年温室气体排放排查报告
【概要描述】
- 分类:公示公告
- 来源:
- 发布时间:2020-05-12
- 访问量:





































TOP